Home page for the SDSR project
Review the presentation on papers Q and R using the following criteria: technical accuracy of review, presentation (easy to understand, examples), analysis and insights beyond the paper summary available on textbook web-site. You are expected to upload the electronic copy of your 500 word narrative (for each paper) summarizing the findings as well as a list of 3 to 4 specific improvements onto your class webpage.
Paper Q: Foundation Models for Scientific Discovery and Innovation
In terms of technical accuracy, I think this presentation does mostly fine. Since the paper is about the overall use of models in DoE departments and labs, there isn’t much to touch on besides the differences between foundation models and traditional models. There is an implication on the ‘Key Concepts (1)’ slide that all traditional models are physic-informed, when that is not true. If VVUQ is not a specific contribution of this paper, it could be introduced earlier, along with the definition/long-form name.
From only looking at the slides I was a little lost. There seems to be context within the speaker notes that is planned to be given during the actual presentation, but without that part I feel there is context missing from the following areas:
‘Problem Statement’, ‘VVUQ and the DOE Context’, ‘Assumptions & Limitations’ are all good!
The language was easy to understand the whole way through. As mentioned, there are not a lot of examples or imagery. Examples could include the current DoE framework and how (or if) modeling fits into it, specific models to show the difference between foundation vs. traditional, and maybe specific cases where modeling has an impact on DoE work that is reflected in our physical world.
I think there is room for more analysis. For example, the actual framework, if any, that the DoE proposes that incorporates foundation models is never discussed or shown. This means I can’t reason why they should or should not use models in their work. For the ‘Methods & Reasoning’ slide I would like to see or hear about these case studies or “DOE-relevant examples”.
Above I’ve outlined many areas for specific improvement, but my top 4 would be:
Paper R: A Survey on Uncertainty Quantiifcation Methods for Deep Learning
I think this presentation does very well in terms of technical accuracy. It goes over the concept of supervised learning in a way that is simple yet only says what is needed for the presentation. It reviews where uncertainty can come from both in terms of the data and the models themselves, then shows methods of dealing with that uncertainty in the models and the data, all of which look correct to me.
Presentation is good overall. I really appreciate that there are a lot of examples, such as the ‘Methods of uncertainty in model’ section that discusses Ensemble models and Bayesian Neural Networks.
There could be more imagery. The only use I see is on the ‘Problem Statement’ slide where a seemignly arbitrary image was used. Any images used in the paper could be applied here, as they should share concepts, but there could also be image representations of BNNs or Ensemble methods, for example. There could also be images related to the taxonomy itself.
The Key Concepts slides should be organized and labelled according to the key concept they are addressing. For example, the first key concept slide could be called ‘Key Concepts: Supervised Learning’. This differentiates it from the following key concept slides. I think it might also be helpful to include a ‘Key Concept: Taxonomy’ slide since I, for one, am not familiar with taxonomies or how they apply here, whereas I am familiar with supervised learning.
Besides those points, I think the presentation is easy to follow.
There is little analysis of the contributions of the paper. The presenters say that the authors created a taxonomy, but we aren’t shown or told (via text on the slide) what that taxonomy is. The ‘Validation Methodology’ slide talks very generally about the methods used such that I’m not actually certain what they were. Proofs? Case studies? Finally, there does not appear to be a critique of any of the assumptions (unless they’re all being critiqued?).
Identify key sources, types of evidence. Include a list of sources. The potential source for the paper is a recent conference proceedings or a journal in the data science area. Students should visit library, web (e.g. Google Scholar, DBLP, ACM DL, IEEE DL for papers and amazon.com for book) and fellow students specializing in the data science research area, to check the availability of the sources before listing them. Provide summary of search results from DBLP and amazon.com to illustrate the effort.
Noah: I began by checking the Project Resources page, starting with Prof. Ce Yang at the UMN CFANS Ag. Robotics Laboratory. We reached out for comment and to start a discussion but never heard back in the limited time for this assignment. We also reviewed the linked resources, but found that beyond general awareness there was not much real info to go off of. Thus began stage two.
Stage two was using Google Scholar combined with resultant paper citations. There were two main searches I did, particularly looking for surveys, and then I found other papers by checking the citations of those surveys and papers that cited the ‘parent’ survey. The search taxonomy and highlights are roughly as follows:
Google Scholar search “drone edge computing”:
[1] “A Survey on the Convergence of Edge Computing and AI for UAVs: Opportunities and Challenges” - published 2022
[2] “Edge Graph Intelligence: Reciprocally Empowering Edge Networks With Graph Intelligence” - published 2025, cites [1], cites >300 other relevant papers
[3] “Edge Intelligence Enhanced Monte Carlo Tree Search for Virtually Coupled Train Set Optimal Control” - published 2025, cites [2]
[4] “Grape: Efficient Spatiotemporal Prediction Services with Stale Sensing Streams” - published 2022, cites [2]
[5] “Hybrid Semantic-Graph Clustering: Enhancing Customer Segmentation with LLMs and Graph Neural Networks” - published 2022, cites [2]
Google Scholar Search “spatio temporal data, edge computing, drone”:
[6] “UAV-assisted Joint Mobile Edge Computing and Data Collection via Matching-enabled Deep Reinforcement Learning” - published 2025
[7] “AerialDB: A federated peer-to-peer spatio-temporal edge datastore for drone fleets” - published 2025
Google Scholar search “graph intelligence communication”:
Google Scholar search “communication protocols graph theory”:
[9] “*Using Graph Theory to Improve Communication Protocols in AI-Powered IoT Networks * - published 2024
[10] “A new graph theory based routing protocol for wireless sensor networks - published 2011
From these searches I concluded I had enough from the papers themselves and the citations to go off of. Edge Graph Intelligence: Reciprocally Empowering Edge Networks With Graph Intelligence [2] especially provides good ‘key concept’ sections, references PyG 2.0, and Graph Neural Networks/Edge Graph Intelligence. From the background I’ve developed in this course, this felt like the ‘winner’ in terms of a good spot to search for specific problems.
Joe: I found that the main situation in which we would use Edge Computing is when the data collected from the edge sources is massive enough to make transmission more costly (time and memory) than training locally. This was discussed in the seventh reference of Edge Graph Intelligence [2], Edge Computing: Vision and Challenges [11].
The paper [11] also detailed several examples of edge computing in practice, with video analytics and the ‘smart city’ paradigm being a potential avenue for drone pathing and interception technology to take advantage of. Video analytics is a common feature necessary for autonomous robots, and will likely be a part of any drone agent we use for our project. The smart city paradigm is a framework in which centralized processing requests can be exectued by edge devices.
Should time permit, we may also be able to utilize the AIFS weather forecasting model [12] to provide climate analysis and predictions for the drone agents or edge nodes that transmit to the drones. We can also attempt to utilize or test the DOPBC method introduced in Distributed Online Convex Optimization with Nonseparable Costs and Constraints [13] that was published this year (2026). This method introduces a network communication graph instead of using a combination of local (edge) cost functions with individual constraints.
[11] “Edge Computing: Vision and Challenges - published 2016
[12] An update to ECMWF’s machine-learned weather forecast model AIFS - published 2025
[13] Distributed Online Convex Optimization with Nonseparable Costs and Constraints - published 2026
Summary of key readings. This summary is more than a list of summaries for individual research papers using the hints in the section on analyzing a research paper. A possible approach is to find a common abstract problems adressed by all the paper and develop a simple classification system to compare the solutions proposed in individual papers. Look at the “literature survey” sections of the papers in the reading list (particularly the thsoe from ACM Computing Surveys) for examples. Provide the summary of key readings in three formats: 1) a laundry list; 2) a decision table; and 3) a decision tree.
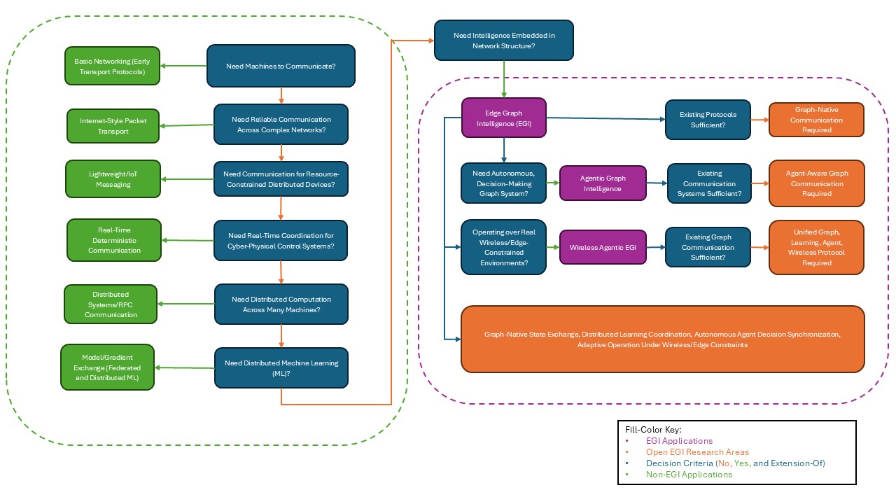
The problem we’re choosing to look at specifically is Edge Graph Intelligence communication protocols, or rather the lack thereof. Paper [2] discusses this at the architectural level and paper [10] shows autonomous, decision-making graph agents communicating over real wireless systems, but our current communication methods are not optimal for EGI and thus must evolve.
| System Purpose | Communication Style | Primary Benefit | Missing for EGI + Agentic GNN |
|---|---|---|---|
| Internet reliability | Packet transport | Delivery guarantees | No intelligence |
| IoT systems | Lightweight messaging | Efficient data transfer | No learning |
| Distributed ML | Gradient exchange | Model coordination | Not graph-aware |
| Edge Graph Intelligence | Graph-aware exchange | Distributed graph learning | Not decision/agent-aware |
| Agentic Graph Wireless Intelligence | Needed: Agent-aware graph communication | Autonomous distributed intelligence over wireless | No existing protocol supports learning + graph + autonomy + wireless constraints |

Start: Need machines to communicate?
├── Simple point-to-point data transfer sufficient?
│ └── Yes → Basic networking (early transport protocols)
│
└── No → Need reliable communication across complex networks?
└── Yes → Internet-style packet transport
Provides: reliable delivery, routing, congestion control
Limitation: communication is data-agnostic, not intelligence-aware
↓
Need communication for resource-constrained distributed devices?
└── Yes → Lightweight / IoT messaging
Provides: low overhead, async messaging, scalability
Limitation: moves data only, no learning or topology awareness
↓
Need real-time coordination for cyber-physical / control systems?
└── Yes → Real-time deterministic communication
Provides: low latency, scheduling, reliability
Limitation: control-centric, not intelligence-centric
↓
Need distributed computation across many machines?
└── Yes → Distributed systems / RPC communication
Provides: task coordination, synchronization
Limitation: node-centric, ignores graph relationships
↓
Need distributed machine learning?
└── Yes → Model / gradient exchange (federated & distributed ML)
Provides: distributed training, privacy-preserving learning
Limitation:
- Model-centric, not graph-centric
- Static communication structure
- Weak support for dynamic edge systems
↓
Need intelligence embedded in network structure?
└── Yes → Edge Graph Intelligence (EGI) begins
Requires:
- Graph-aware communication
- Distributed graph learning
- Topology-aware coordination
- Efficient graph state exchange
Existing protocols sufficient?
└── No → Graph-native communication required
(FIRST OPEN PROBLEM)
↓
Need autonomous, decision-making distributed graph systems?
└── Yes → Agentic Graph Intelligence
Requires:
- Decision-aware communication
- Multi-agent coordination
- Policy / action synchronization
- Communication embedded in control loop
Existing graph communication sufficient?
└── No → Agent-aware graph communication required
(SECOND OPEN PROBLEM)
↓
Operating over real wireless / edge-constrained environments?
└── Yes → Wireless Agentic EGI
Requires:
- Bandwidth-aware communication
- Interference-aware coordination
- Resource-constrained scheduling
- Communication-learning-control co-optimization
Existing communication systems sufficient?
└── No → Unified Graph + Learning + Agent + Wireless protocol needed
(CORE UNSOLVED RESEARCH GAP)
↓
FINAL OPEN PROBLEM:
No existing communication protocol supports:
• Graph-native state exchange
• Distributed learning coordination
• Autonomous agent decision synchronization
• Adaptive operation under wireless/edge constraints
Make the entire slidedeck digital accessible, including providing descriptions of images, tables and identifying the reading order. For more details, see the Digital Accessibility Resource Guide. You can use the built-in Accessibility Checker in Microsoft Powerpoint to check your progress. To do this, go to the Review tab, and then to Accessibility Checker. A side panel will open and review the slide deck. Check the side panel after each slide.
You can access the digital accessible slides here. There were many recommended actions we followed up with using the ‘Review’ tool in PowerPoint, and some we chose to leave alone.
24 instances of colored text were modified for easier legibility. Ultimately we picked the darker colors since they contrasted more easily with the bright or white backgrounds. We also ran 44 images through the Image Description Generator to provide 136 instances of alternative text for users to take advantage of in the slides. A merged cell recommendation was provided for the table on page 48, but we ultimately chose to ignore it. Merging the cells in that table did not provide any clarity on the data within the cells. 12 slides had shared titles that we slightly modified to make them distinct from each other. Finally, we reviewed the reading order of 13 slides’ content and confirmed that the given order made sense for each slide.